寫稿
投稿
氫啟未來網從東莞市發展和改革局獲悉,12月12日,東莞市發展和改革局發布《東莞市氫能產業發展行動計劃(2023—2025年)》(以下簡稱:行動計劃)。
《行動計劃》以打造粵港澳大灣區氫能裝備先進制造基地與示范應用核心區為目標,重點推動氫能產業技術創新化、裝備自主化、示范多元化、產業集聚化,實施研發創新水平提升、裝備制造業全鏈條培育、燃料電池汽車強鏈補鏈、示范應用多元拓展等五大工程,加速形成特色鮮明、優勢突出、功能完善、可持續發展的氫能產業生態,推動東莞經濟高質量發展。
——技術創新化。聚焦氫能重點領域和關鍵環節,著力培育“政府引領、企業主導、政企協同創新”的產業創新體系,持續加強基礎研究、關鍵技術和顛覆性技術創新,構建多層次多元化創新平臺,深化產學研合作。到2025年,力爭建成5家以上氫能相關重點實驗室、工程研究中心、企業技術中心等創新載體。
——裝備自主化。加速推進氫氣電解槽、甲醇裂解制氫設備生產,支持高壓儲氫、液態儲氫等多種儲運技術裝備和加氫機、控制閥組等加注設備的研制及推廣應用,促進燃料電池發電機、輕型載具氫動力系統等氫能應用裝備的智造基地投資落地,推動大型制造企業加快向氫能裝備制造企業轉型,提高氫能重大技術裝備和高技術裝備的設計、制造和系統成套水平及自主化能力。到2025年,集聚發展3家以上龍頭骨干企業、50家以上成長型企業。
——示范多元化。統籌產業發展需求和市場應用空間,因地制宜拓展氫能多元化應用,重點推進氫能在以燃料電池汽車為主的交通領域的推廣應用,積極拓展氫能在工業、儲能、分布式能源、新興及交叉領域的替代應用和融合發展,加快形成可復制的示范應用場景及商業模式。到2025年,力爭示范應用燃料電池汽車900輛,建成加氫站20座。
——產業集聚化。依托東莞新能源產業基地,高質量打造功能配套齊全、引領帶動作用強的氫能特色產業園,培育引進一批重點領域龍頭骨干企業,實施一批重大中試和產業化項目,建設一批配套服務平臺和基礎設施,進一步引導氫能高端要素集聚,營造氫能產業創新發展的良好生態。
原文如下
東莞市氫能產業發展行動計劃
(2023—2025年)
氫能是未來國家能源體系的重要組成部分、用能終端實現綠色低碳轉型的重要載體、戰略性新興產業和未來產業重點發展方向,對于進一步加快培育發展新動能,實現碳達峰、碳中和目標具有重要意義。根據國家《氫能產業發展中長期規劃(2021—2035年)》《廣東省加快建設燃料電池汽車示范城市群行動計劃(2022—2025年)》《東莞市新能源產業發展行動計劃(2022—2025年)》,制定本行動計劃。
一、發展目標
以習近平新時代中國特色社會主義思想為指導,全面貫徹落實黨的二十大精神,立足新發展階段,貫徹新發展理念,以高質量發展為根本要求,以“科技創新+先進制造”為主線,以打造粵港澳大灣區氫能裝備先進制造基地與示范應用核心區為目標,重點推動氫能產業技術創新化、裝備自主化、示范多元化、產業集聚化,實施研發創新水平提升、裝備制造業全鏈條培育、燃料電池汽車強鏈補鏈、示范應用多元拓展等五大工程,加速形成特色鮮明、優勢突出、功能完善、可持續發展的氫能產業生態,推動東莞經濟高質量發展。
——技術創新化。聚焦氫能重點領域和關鍵環節,著力培育“政府引領、企業主導、政企協同創新”的產業創新體系,持續加強基礎研究、關鍵技術和顛覆性技術創新,構建多層次多元化創新平臺,深化產學研合作。到2025年,力爭建成5家以上氫能相關重點實驗室、工程研究中心、企業技術中心等創新載體。
——裝備自主化。加速推進氫氣電解槽、甲醇裂解制氫設備生產,支持高壓儲氫、液態儲氫等多種儲運技術裝備和加氫機、控制閥組等加注設備的研制及推廣應用,促進燃料電池發電機、輕型載具氫動力系統等氫能應用裝備的智造基地投資落地,推動大型制造企業加快向氫能裝備制造企業轉型,提高氫能重大技術裝備和高技術裝備的設計、制造和系統成套水平及自主化能力。到2025年,集聚發展3家以上龍頭骨干企業、50家以上成長型企業。
——示范多元化。統籌產業發展需求和市場應用空間,因地制宜拓展氫能多元化應用,重點推進氫能在以燃料電池汽車為主的交通領域的推廣應用,積極拓展氫能在工業、儲能、分布式能源、新興及交叉領域的替代應用和融合發展,加快形成可復制的示范應用場景及商業模式。到2025年,力爭示范應用燃料電池汽車900輛,建成加氫站20座。
——產業集聚化。依托東莞新能源產業基地,高質量打造功能配套齊全、引領帶動作用強的氫能特色產業園,培育引進一批重點領域龍頭骨干企業,實施一批重大中試和產業化項目,建設一批配套服務平臺和基礎設施,進一步引導氫能高端要素集聚,營造氫能產業創新發展的良好生態。
二、重點工程
(一)實施研發創新水平提升工程
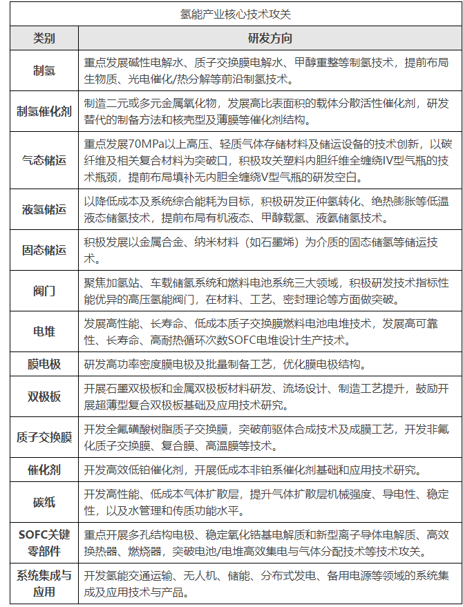
1.加快核心關鍵技術研發。以產業化為導向,推動核心技術的關鍵性能提升與綜合成本降低,實現核心技術與產品的自主可控。鼓勵創新多元化制氫工藝方式,重點發展高效率、長壽命、低成本的質子交換膜電解水、甲醇重整等制氫技術,提前布局生物質、光電催化/熱分解等前沿制氫技術。重點發展70MPa以上高壓、輕質氣體存儲材料及儲運設備的技術創新,提前布局以液態化合物為介質的液態儲氫和以合金、納米材料為介質的固態儲氫等儲運技術。重點開展高性能和低成本的質子交換膜、膜電極、碳紙、催化劑等燃料電池關鍵材料和核心零部件的技術創新,實現燃料電池系統關鍵性能指標達到國內領先水平,綜合成本顯著降低。
2.打造創新支撐平臺。充分發揮松山湖科學城科技創新優勢和散裂中子源、材料實驗室集聚發展優勢,支持高校、科研院所、企業建設前沿交叉研究平臺,整合行業優質創新資源,布局建設重點實驗室、產業創新中心、工程研究中心等創新平臺,構建高效協作創新網絡,支撐行業關鍵技術開發和工程化應用,孵化培育一批自主創新能力強的單項冠軍企業。
3.促進技術成果轉化。支持松山湖材料實驗室、東莞理工學院、東莞新能源研究院、東莞深圳清華大學研究院創新中心、東莞材料基因高等理工研究院等高校科研院所在綠色制氫、儲氫材料、質子交換膜、新型催化劑、固體氧化物燃料電池等環節開展技術研究與項目孵化。鼓勵企業聯合高等院校和科研院所共建需求對接、優勢互補、利益共享的科技成果轉化平臺,面向市場需求共同開展技術定制、測試檢驗、中試熟化、產業化開發等活動,推動一批先進氫能技術項目落地產業化。
4.創新科技專項支持方式。落實省加快氫能產業創新發展的政策文件,在重點領域研發計劃中實施新型儲能與新能源專項,設立專題支持氫能領域前沿技術研發。完善科技專項資金支持方式,采取公開競爭、“揭榜掛帥”等多種形式設立研發項目,對標國際先進水平,以產業化為導向確定研發目標,支持龍頭企業牽頭開展燃料電池關鍵零部件、氫能關鍵裝備、新材料研發和產業化。

(二)實施裝備制造業全鏈條培育工程
1.優先發展氫氣制、儲、運裝備制造產業。培育一批氫能裝備專精特新“小巨人”企業,增強產業鏈供應鏈穩定性和競爭力。重點發展大功率高效堿性電解水制氫設備、質子交換膜電解水制氫設備,提升分布式天然氣、氨氣、甲醇高效催化制氫設備等生產能力。依托巨正源丙烷脫氫項目,加速推進氫氣提純和液化設備生產。提升70MPa(Ⅳ型)瓶車載高壓儲氫瓶關鍵材料和閥門、過濾器、壓力傳感器等核心設備制造能力,提前布局液氫泵、液氫儲罐、液氫槽車等液氫儲運裝備領域。
2.加快發展加氫站裝備制造產業。重點發展水電解制、儲、加一體化和撬裝式加氫、移動高壓加氫、氫氣壓縮機、加注機等技術設備以及加氫站控制集成系統,加速壓縮機、儲氫罐、加注機、關鍵閥體和高壓件等關鍵部件產品國產化,降低加氫站建設和運營成本。
3.構建產業標準體系。支持企業、高等院校、科研院所、產業聯盟等加強氫能標準研究和制定,建立涵蓋氫能制、儲、運、加、用以及相關檢測等各環節標準體系,推進優勢技術轉化為國家標準和行業標準,加快氫能裝備產品系列化、標準化、通用化發展。
(三)實施燃料電池汽車強鏈補鏈工程
1.推動燃料電池關鍵零部件集聚發展。大力推進燃料電池核心材料、關鍵零部件和動力系統產業化,鼓勵氫藍時代、嘉裕碳素等企業加快燃料電池系統、石墨雙極板、電堆等關鍵核心零部件的研發生產。加快引進膜電極、質子交換膜、催化劑、碳紙、空氣壓縮機、氫氣循環泵等領域優勢企業在莞布局,補齊產業鏈條,形成覆蓋燃料電池八大核心零部件的全產業鏈條。
2.有序推進燃料電池汽車示范應用。以水鄉“氫燃料電池冷鏈物流示范項目”為推廣試點,支持市屬國有企業牽頭推動項目落地。以冷鏈物流車、環衛車、重型牽引車等商用車應用為突破點和切入點,推進燃料電池汽車在港口、物流園區、重點產業園區等區域和長途貨運、城市配送、市政環衛、城市建設等領域示范應用,打造大灣區氫能物流中心和綠色示范港口。

3.穩定氫源供給保障。重點依托巨正源副產氫項目,實現高純度工業副產氫氣規模化生產,提升氫氣充裝能力。發展多元化制氫,重點開展可再生能源電解水制氫示范并逐步擴大規模。科學規劃氫氣運輸路徑,并行發展氣氫拖車、液氫槽車、船運等多元化氫氣運輸方式,加快完善氫氣綜合輸運網絡建設。完善加氫站網絡體系建設,鼓勵社會資本積極參與,重點在廣深沿江高速、京港澳高速、G107、S256等重要交通干道規劃布局建設加氫站。完善加氫站建設管理制度,明確加氫站主管部門,開展加氫站建設管理辦法編制工作,優化加氫站建設審批相關手續。
加氫站選址規劃圖(2023—2025年)

(四)實施產業生態培育工程
1.高質量打造產業集聚基地。高質量建設東莞新能源產業基地,支持基地先行先試,以氫燃料電池動力系統及基礎材料和關鍵零部件研發創新、氫能制儲運加產業等為重點,在基地和園區、麻涌港區、市內及跨區域運輸等場景開展港口氫能應用示范、氫能物流和運輸應用示范等重大工程。支持新能源產業基地打造燃料電池技術應用的示范平臺,推動創新成果在基地孵化轉化,完善檢測認證、知識產權、公共實驗、科技金融等功能于一體的公共服務體系,努力打造國內知名的“東莞氫園”。
2.組建行業促進機構。支持由氫能領域龍頭企業牽頭,產業鏈上下游配套企業共同參與,組建東莞市氫能產業聯盟。充分發揮產業聯盟的資源整合和溝通協調功能,深化市內政、企、銀、研間的交流合作,推動聯盟成員與國內外技術領先的氫能企業、科研機構在企業合作、平臺共享及人才培養等方面形成良性互動,穩步推進氫能產品可持續應用與推廣。
(五)實施示范應用多元拓展工程
1.推進交通其他領域示范應用。穩步擴大氫能在無人機、船舶等交通領域的示范應用。依托氫能在工業級無人機領域應用的長續航、低振動等優異性能,開展基于小型化、輕量化燃料電池系統的氫能無人機示范應用,推動氫能動力在裝備制造領域應用。優化虎門港口裝卸設備能源結構,鼓勵開展氫能替代,推動公務、港作、游覽等船舶氫能示范應用研究,探索氫能在港航場景應用的商業模式。
2.試點布局發電領域多元應用。在火電改造中開展“燃氣輪機摻氫發電”示范,推動氫電耦合應用。依托通信基站、數據中心、鐵路通信站點、電網變電設施等,加快推進通信和數據存儲領域氫能分布式應急電源示范應用。因地制宜布局氫燃料電池分布式熱電聯供設施,推動在工業園區、礦區、機關、學校、醫院、商場等開展以氫能為核心的能源綜合利用示范。
3.推動儲能一體化示范。支持開展氫能在可再生能源消納、電網調峰等場景技術示范,探索培育“風光發電+氫儲能”一體化應用新模式,逐步形成電化學儲能、氫儲能等多種儲能技術相互融合的電力系統儲能體系。探索氫能跨能源網絡協同優化潛力,促進電能、熱能、燃料等異質能源之間的互聯互通。
4.拓展工業領域應用。按能收盡收、能用盡用原則,做好副產氫富余產能的充分利用,積極探索生物航煤、環氧丙烷、聚醚多元醇、冶金等氫能工業應用市場。依托東莞巨正源現有用氫集中的化工項目,增加制氫裝置,耦合碳捕獲、利用與封存(CCUS)技術,延伸到合成氨、合成甲醇、等下游終端化工產品,引導產業向低碳、脫碳工藝轉變,推動灰氫、藍氫向綠氫轉變。
5.探索氫能在新興及交叉領域應用場景。謀劃“氫能社區”“零碳工廠”設計和建設,與未來社區、未來工廠協同推進,推動氫能走向千家萬戶,催生“氫經濟”,構建“氫能社會”。推動氫能產業與農業、生命健康等產業領域融合發展,探索在農業種植、園林景觀、健康醫療等領域應用。
三、保障措施
(一)加強組織領導
建立氫能產業發展“八個一”工作協調推進機制,制定一套扶持政策,建設一個特色產業基地,引育一批鏈主企業,打造一批創新平臺,拓展一批應用場景,設立一支專項基金,成立一個產業聯盟,組建一個服務專班。成立東莞市氫能產業發展領導小組,下設氫能產業工作專班,由市發展改革局牽頭,市科技、工信、財政、人社、自然資源、住建、交通、商務、應急、國資委、市監、城管、投促等部門共同參與,協調解決重大問題,完善配套支持政策,優化加氫站建設審批相關手續,推進應用示范項目建設。
(二)加強資金支持
加快編制出臺專項產業扶持政策,在關鍵零部件研發創新、氫能示范應用、基礎設施建設等方面給予一定補貼。以應用需求為導向,強化創業投資引導基金、天使投資引導基金作用,圍繞氫能優質創新企業主動布局投資。搭建銀—企對接平臺,鼓勵和引導金融機構加大對氫能產業企業重點項目的支持力度。
(三)加強安全監管
落實企業安全生產主體責任和各職能部門監管責任,制定完善氫能安全監管制度和標準規范,強化重大安全風險預防和管控。加強應急能力建設,研究制定氫能突發事件處置預案、處置技戰術和作業規程,規范應急管理和應急響應程序。推動氫能產業關鍵核心技術和安全技術協同發展,接入省燃料電池汽車示范城市群綜合監管平臺,對城市內氫能制、儲、運、加、車全產業鏈環節進行監控、分析、預警,有效提升事故預防能力。
(四)加強人才引育
建立氫能領域高端人才引進機制,綜合運用各級人才政策,主動對接國內外“高精尖”人才團隊,積極引進氫能領域高層次人才和創新型團隊。加快本土人才隊伍培養,依托高校與科研院所,培養氫能專業實用技能人才。鼓勵企業與優勢高校及科研院所開展多種合作交流,如聯合培養研究生和技術人員、進行專項項目合作、設立博士后工作平臺等,培養一批技術研究、產品開發和應用檢測等實用型人才。
(五)加強宣傳引導
開展氫能制、儲、輸、用的安全法規和安全標準宣貫工作,增強企業主體安全意識,筑牢氫能安全利用基礎。鼓勵各鎮街(園區)開展多種形式氫能產業相關的宣傳教育及培訓活動,加強社會輿論引導,支持舉辦有影響力的氫能產業發展論壇、研討會和展覽會,持續提高公眾對氫能與燃料電池的認知度和認同感。