寫稿
投稿
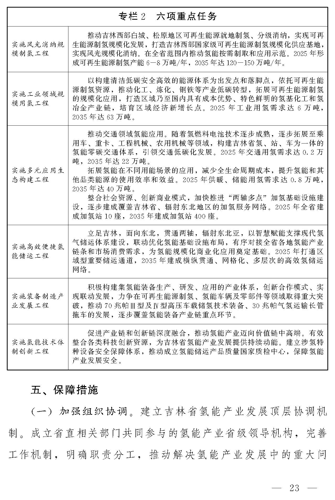
氫啟未來網獲悉,10月21日,吉林省人民政府辦公廳發布《“氫動吉林”中長期發展規劃(2021-2035年)》,其發展目標為:

近期(2021-2025年):逐步構建氫能產業生態,產業布局初步成型,產業鏈逐步完善,產業規??焖僭鲩L。
到2025年底,打造吉林西部國家級可再生能源制氫規模化供應基地、長春氫能裝備研發制造應用基地,逐步開展橫向“白城-長春-延邊”氫能走廊建設。
開展可再生能源制氫示范,形成可再生能源制氫產能達6-8萬噸/年。探索天然氣摻氫技術示范應用。
試點建設“綠色吉化”項目,建成改造綠色合成氨、綠色甲醇、綠色煉化產能達25-35萬噸;超前布局基礎設施,2025年建成加氫站10座;氫燃料電池汽車運營規模達到500輛;試點示范氫燃料電池在熱電聯供、備用電源的應用。
引進或培育3-4家具有自主知識產權的氫能裝備制造企業、燃料電池系統及電堆生產企業,其中,龍頭企業1家,推動全產業鏈“降成本”。2025年氫能產業產值達到100億元。
中期(2026-2030年):全省氫能產業實現跨越式發展,產業鏈布局趨于完善,產業集群形成規模。
到2030年,持續強化和發揮吉林西部國家級可再生能源制氫規?;亍㈤L春氫能裝備研發制造應用基地引領作用,推進吉林中西部多元化綠色氫基化工示范基地、延邊氫能貿易一體化示范基地建設。
加快“白城-長春-延邊”“哈爾濱-長春-大連”氫能走廊建設,初步建成全省立體氫能網絡。
可再生能源制氫產能達到30-40萬噸/年,建成加氫站70座,建成改造綠色合成氨、綠色甲醇、綠色煉化、氫冶金產能達到200萬噸,氫燃料電池汽車運營規模達到7000輛。
加大氫燃料電池在熱電聯供、備用電源、應急保供、調峰、特種車輛上的應用。
引進或培育5家燃料電池電堆及零部件企業,推動產業鏈重點環節產品自主化,其中,龍頭企業3-5家。氫能產業產值達到300億元。
遠期(2031-2035年):將我省打造成國家級新能源與氫能產業融合示范區,在氫能交通、氫基化工、氫賦能新能源發展領域處于國內或國際領先地位,成為全國氫能與新能源協調發展標桿和產業鏈裝備技術核心省份,“一區、兩軸、四基地”發展格局基本形成,氫能資源網格化布局延伸全域,提升通化、白山、延邊等地資源開發利用水平。
依托延邊氫能貿易一體化示范基地,“哈爾濱-長春-大連”氫能走廊,開展相關能源化工產品和裝備向國內外銷售,打造國內氫基產品貿易增長極。
可再生能源制氫產能達到120-150萬噸/年,建成加氫站400座,建成改造綠色合成氨、綠色甲醇、綠色煉化、氫冶金產能達到600萬噸,氫燃料電池汽車運營規模達到7萬輛。氫能產業產值達到1000億元。

























