寫稿
投稿
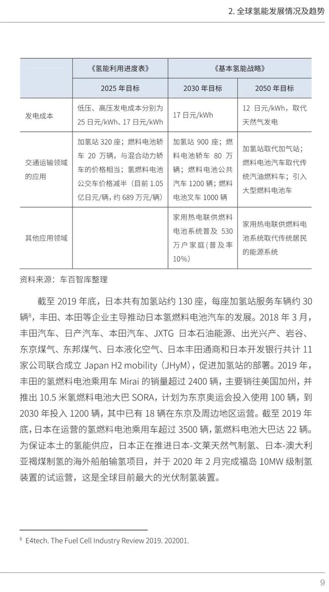
中國電動汽車百人會:2020中國氫能產業發展報告-第2部分
作者:官方
來源:互聯網
所屬欄目:智庫
發布時間:2021-01-18 11:31
[ 導讀 ]眾調科技Unicdata




















免責聲明:凡注明來源為“氫啟未來網:xxx(署名)”,除與氫啟未來網簽署內容授權協議的網站外,其他任何網站或者單位未經允許禁止轉載、使用,
違者必究。非本網作品均來自互聯網,轉載目的在于傳遞更多信息,并不代表本網贊同其觀點和對其真實性負責。其他媒體如需轉載,
請與稿件來源方聯系。如有涉及版權問題,可聯系我們直接刪除處理。詳情請點擊下方版權聲明。